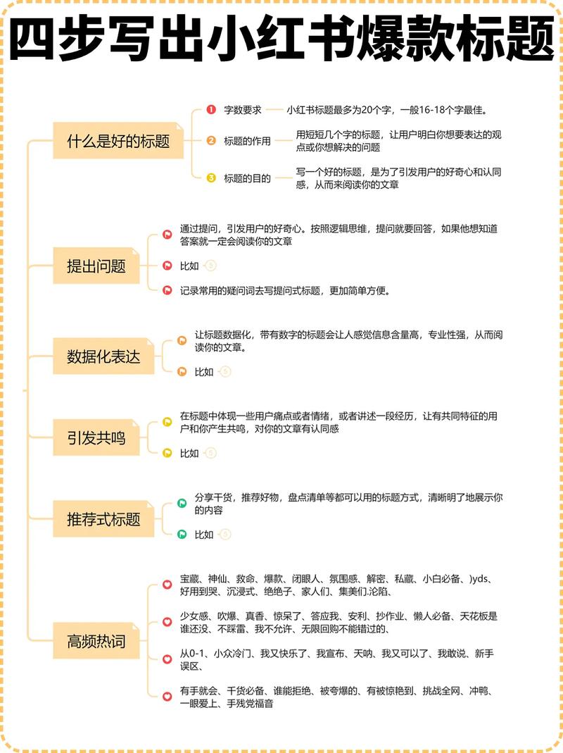
你是否为创作不出引人注目的小红书标题而发愁?不用焦虑,只要学会这些方法,打造热门标题将不再困难!
标题基础与作用
小红书标题长度有限制小红书容易火的文案,大约是封面面积的五分之一。封面是首要的吸引点,标题则是次要的吸引点。标题在笔记内容里地位最重要,负责搜索结果的呈现,优质的标题能让笔记在大量信息里显得特别,吸引更多关注。
品类研究方法
为了弄清标题的规律,考察了服装搭配、宠物饲养、饮食消费、婚礼摄影、家庭布置五个受欢迎的领域。借助艺恩平台的星级指标,选出了三十天内互动率高的帖子,依据互动数据排序,提取了排名靠前的二十篇,排除了与标题关联度低的帖子,进而深入分析了各类主题标题的共通点。
穿搭标题特点

穿衣者关心组合创意和穿着感受,针对不同对象和场合,比如婚约、求职、学子等穿衣方式。标题制作方法为问题/情境+办法+效果,比如“体型丰满者的夏季遮肉搭配小红书容易火的文案,自在行动不别扭”,使人们了解益处,引发内心认同。
宠物标题特点
写宠物名字的规则是日常说法加上感觉强烈的词再加上发生的事情,比如“哇!我家的猫居然会那样”,可以引起大家的兴趣,让他们想要看看你的宠物。
食品标题特点
一个好的食品名称应该包含三个部分,分别是目标群体,产品功效,以及感受描述,例如“为忙碌的职场人士设计,补充能量,精神焕发一整天”,这样的表述能激发消费者的好奇心,促使他们进一步了解产品。
婚摄标题特点

婚纱摄影要让人心生憧憬,场景描述词容易吸引注意,会具体到场景、疑问和答案。比如“海边婚纱照怎样拍才浪漫?技巧在此”,用场景和疑问来吸引人。
万能公式总结
参照华与华的传播方式,标题充当发起者,引导受众产生反应。标题首先传递与个人相关的信息,例如“初入网络的新人”;其次激发受众兴趣,明确指出需要解决的疑问,比如“怎样在小红书上增加粉丝数量”。标题能够融入情感色彩来阐述看法,不过应用公式时需结合产品类型的发展阶段和当前状况,情感丰富的适合鲜花、宠物、香氛这类商品,功能性强的则适用于保健品、家居用品等具备多种用途的产品。
通用方法用通俗说法说明,是按照受众、环境、难点、办法、号召力、紧张感这些方面来搭配使用的。你在制作小红书文章名时,最先想到的是哪个部分呢?赶紧点个赞、转发这篇文章,咱们一块儿讨论。
抖音网站0.5块钱100个